近日,据媒体消息,9月底自然资源部已给各省市自然资源主管部门下发文件,内容包含:建议取消土地拍卖中的地价限制、建议取消远郊区容积率1.0限制等。
其实,限地价的出台背景是基于地王频出,土拍市场过热,房价飙升等,然而,今年以来土地市场继续低温运行,土地收入持续下降,房价上涨动力不足,房企拿地积极性不高,鉴于这种情况,限地价似乎已经并不符合市场形势。因此取消地价上限,让土地重新回归市场定价,也是顺应市场形势,顺应供需关系改变的重要举措。
与此同时,继前一轮重点城市“认房不认贷”叠加限购松绑潮的效果不及预期后,本次取消地价上限或将作为楼市松绑新的导向,重拾土地市场信心,提振市场情绪。
接下来,诸葛数据研究中心将结合市场现状,探究地价上限等限制性规定的松绑将会带来哪些影响?
土地市场整体活跃度或提升,土拍冷热分化加剧,热点城市的核心地块进一步升温,土地财政收入有望改善。根据诸葛数据研究中心监测数据显示,2023年前三季度,全国300城涉宅用地成交15856.72亿元,较去年同期下降26.1%,且收金创历史同期新低;溢价率虽较去年同期3.77%小幅上升2个百分点至5.77%,但仍处于低位水平。
整体来看,2023年土地市场热度仍然偏低,收入不容乐观,对限制性政策进行松绑似乎很有必要。
其一,土地市场整体热度有望回升。从以往土地市场表现对政策调整的反应来看,土拍规则的调整对土地市场热度的影响较为显著,如2021年8月土拍规则收紧后,溢价率急剧下滑;2022年12月优化“两集中”供地模式,在供地节奏趋向灵活,加之多城加大优质地块供应的情况下,土地热度短期内持续回升。因此,本次限制性拍地规则的适度松绑,不排除会产生“土地市场热度回升”的效果。


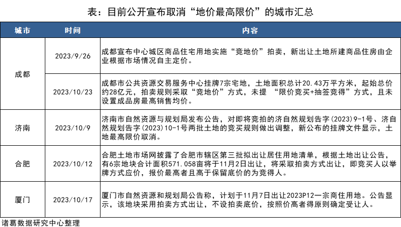
其二,土拍冷热分化加剧,热点城市的核心地块将进一步升温。从当前来看,成都、厦门、济南、合肥4城已经对地价限制做出了调整,如成都于9月26日宣布新出让土地所建商品住房由企业根据市场情况自主定价,厦门也表示在下一批竞拍地块中不设拍卖底价,按照“价高者得”原则确定受让人。这意味着这些城市已经实质性的取消了地价上限,后续土拍热度或将率先或明显提升。
与此同时,今年以来,在行业资金面紧张的背景下,房企拿地更为谨慎且更加聚焦,热门板块中优质地块的竞争优势突出,因此,不排除在地价上限被取消的情况下,热点城市的核心地块的竞价局面将会更加激烈。

其三,土地财政收入情况或将改善。近日,财政部发布2023年前三季度财政收支情况,今年1-9月,地方政府性基金预算本级收入35635亿元,同比下降16.3%,其中,国有土地使用权出让收入30875亿元,同比下降19.8%。由于房地产市场需求疲软,房企拿地意愿不足,土地收入下降明显,导致土地财政依赖度(土地财政依赖度=土地使用权出让收入/地方一般公共预算收入*100%)进一步下滑,较2022年下降约27个百分点至34%。取消地价上限,一些热点城市优质地块的地价可能会上涨,土地收入或将有所改善。
房企整体投资或将仍偏于谨慎,行业分化加剧,大型头部房企重获拿地主动权。首先,由于今年以来房企销售回款能力偏弱,债务压力犹存,短期内资金改善情况并不乐观,因此房企对于大部分投资或将继续持有谨慎态度。不过,取消地价上限对房企端也释放了一定的利好,能够给予房企更多的自主空间和利润空间,因此,不排除此举将会在一定程度上调动部分房企的拿地积极性。
另外,资金实力较强且财务安全的房企将会拥有更多地块的斩获机会,长期来看,因布局优势逐渐显现,这类房企也会占据更多市场份额及话语权。中小房企可能会面临更大的挑战,行业分化加剧。
产品类型增加、质量提升,别墅、多层等为代表的高端改善产品重新活跃。对于产品方面的影响,主要是体现在后续产品的打造上,一方面,取消地价上限后,房企盈利空间增大,后续住房品质上或将会改善;另一方面,取消远郊区容积率1.0的限制,意味着对远郊区取消禁墅令,后续远郊区的产品类型将会更加丰富,别墅、多层等高端改善性产品将会重新活跃,对改善客户来说也将会有更多的选择空间。
房价预期有望改善,助力市场情绪提振。二季度以来,市场复苏持续力不足,市场情绪持续下探,房价也进入下行通道,从诸葛数据研究中心建立的市场情绪指数来看,2023年9月,重点50城市场情绪指数为-0.79,较上月下降0.01,连续7个月回落,市场情绪继续探底,逐步接近低迷区间边界;另从国家统计局公布的70个大中城市商品住宅销售价格变动情况统计数据来看,截至2023年9月,70城新建商品住宅、二手住宅房价环比已分别连续4、5个月呈现下跌态势,其中,新建商品住宅9月跌幅进一步扩大,二手住宅跌幅维持在0.48%水平,市场几乎触底。
取消地价上限后,一些优质地块的地价或将会有所上涨,从而有可能会传导至房价端,拉动房价小幅上涨,提振市场情绪,对稳房价、稳预期意义重大。


展望后市,取消地价上限或将会提振土拍市场活跃度,也有利于稳房价、稳预期,不排除后续将会有其他城市跟进调整,但带来新机遇的同时也会有新的挑战,取消地价上限也可能会面临购房成本的上升,因此,各城市在推进方面还需谨慎。另外,由于长时间的市场信心的持续下滑使得市场对政策的免疫力增强,加之短期内房企资金仍然较为紧张,拿地积极性的带动效果还有待进一步观察。