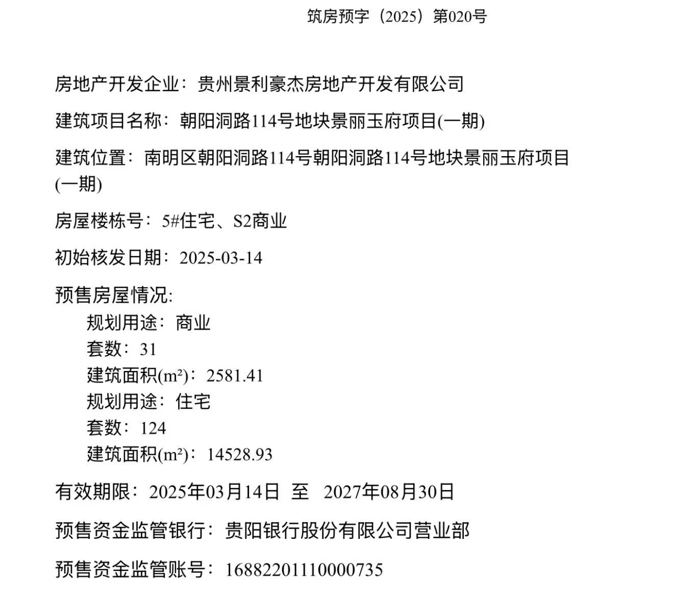
3月14日,据筑房网消息,贵州景利豪杰房地产开发有限公司开发的朝阳洞路114号地块景丽玉府项目(一期)正式取得预售许可(筑房预字(2025)第020号)。
此次获批的5#住宅及S2商业楼栋共释放155套房源,总建筑面积达17110.34平方米,预售有效期横跨2025年3月14日至2027年8月30日。

根据贵阳市住建局公示,项目商业板块规划31套商铺,建筑面积2581.41平方米,主打社区型商业配套;住宅部分同步推出124套房源,建面14528.93平方米,以改善型户型为主力产品。预售资金监管体系显示,贵阳银行营业部已设立专项账户(16882201110000735)实施全周期资金管控,确保项目开发合规性。
区位价值方面,项目落子朝阳洞路城市更新带,距离老城区传统商圈半径不足2公里。周边3公里生活圈内聚集省医、甲秀小学等优质资源,地铁2号线站点步行可达的优势,强化了其"主城芯资产"的定位。值得关注的是,项目采用商住分离规划,S2商业楼栋沿街布局的设计,或将重塑区域商业生态格局。
市场观察人士指出,作为南明区2025年首个获证项目,景丽玉府双业态同步入市的策略,既响应了"15分钟便民生活圈"政策导向,也填补了核心区中小体量商住综合体的空白。但需注意,项目东侧现存老旧小区界面待提升,未来开发节奏可能受区域城市更新进程影响。随着预售证的落地,贵阳主城存量地块开发正式进入加速通道。