6月13日,中指研究院发布5月代建月报,报告显示,房企代建加速品牌化与战略化。

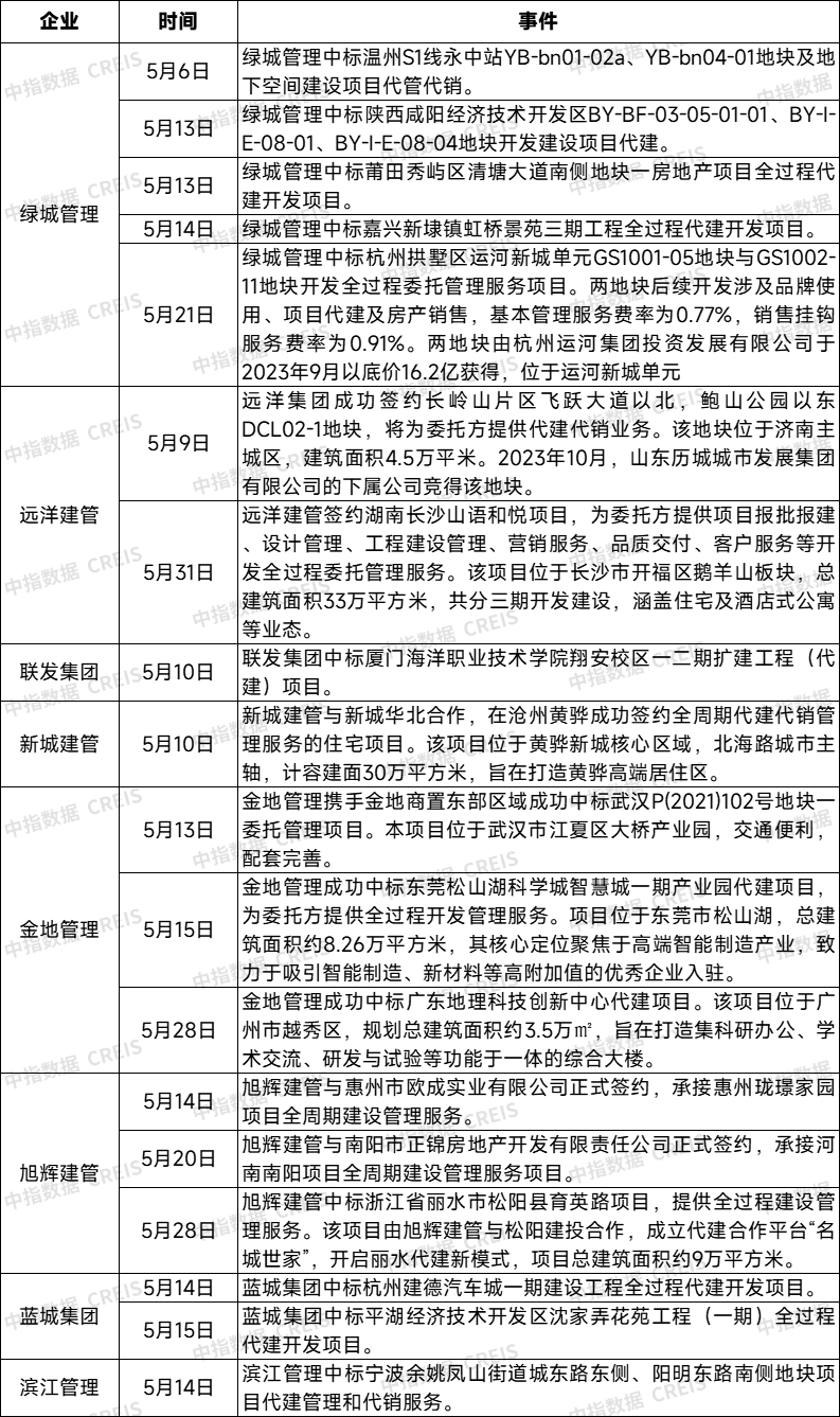
(2024年5月典型代建企业新签项目一览)
5月新签代建项目包括绿城管理、远洋建管、联发集团、新城控股等多企业新签约多个代建项目。
通过对公开市场房地产代建招投标信息进行监测,招标方面,共37条相关信息,其中,学校物业11条,占比30%,依旧为占比较高的代建业态。
从近期监测来看,学校改扩建、高等院校宿舍楼舍代建机遇保持稳定。从发布区域来看,浙江和上海分别为9条和7条,占比最高,长三角区域代建信息依旧高于全国其他区域。
中标方面,与房地产代建相关信息共40条,其中,学校物业占比为40%,住宅物业占比15%。从中标企业来看,房地产代建企业中标9个项目,占比22.5%,其中绿城管理中标4个项目,中标最多。