12月25日,中指研究院发布近期出险房企债务重组情况,融创等企业成功重组境内外债。

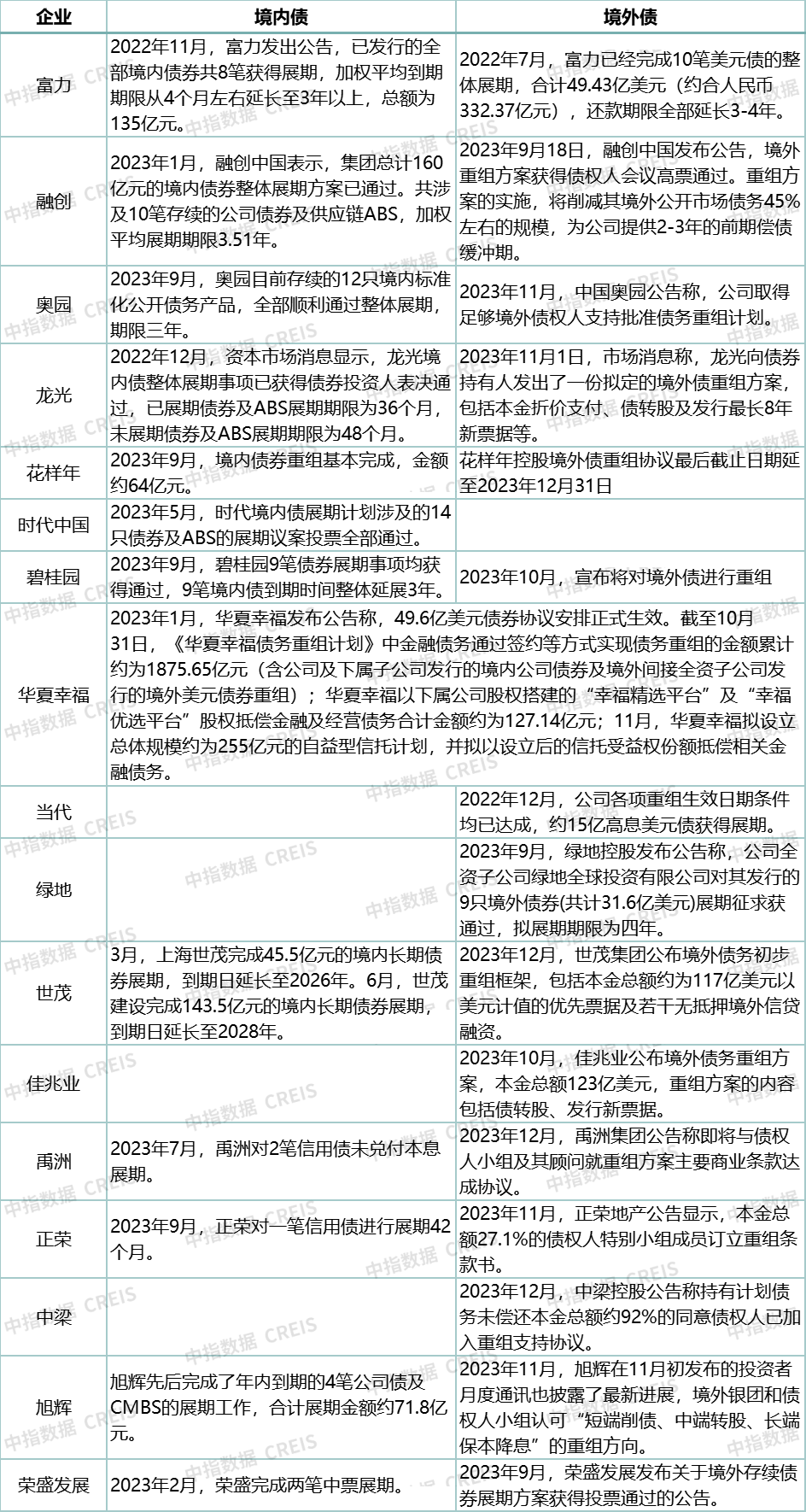
(部分房企境内外债重组进展情况)
尽管有诸多融资支持性政策,但受限于市场持续下探,出险企业数量众多,房企融资环境较为严峻,多数出险房企债务重组工作长期没有有效进展,到2023年三季度,房企债务重组工作进展有所加快,特别是境外债重组,多家房企均披露境外债重组方案初步框架或取得部分债权人支持。
截至目前,据不完全统计,富力、融创、奥园等少数房企基本完成境内外债券重组或展期。另外,龙光、花样年、时代、碧桂园等房企基本完成境内债券展期,华夏幸福、当代、绿地等房企基本完成境外债券展期或重组。